Thao-Salud Infantil es un programa de prevención de la obesidad infantil cuyo objetivo es incrementar los estilos de VIDA SALUDABLE en la población infantil de 0 a 12 años y sus familias.
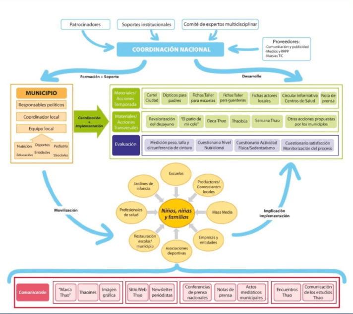
Programa basado en la comunidad que se aplica en los municipios, mediante la movilización de diferentes actores locales del municipio, desde autoridades locales, centros educativos, centros deportivos, mercados, etc. para llegar a las familias.
El Programa Thao-Salud Infantil se enmarca dentro de los planteamientos y la filosofía definidos por la Estrategia NAOS, de la AECOSAN (Agencia Española de Consumo, Seguridad Alimentaria y Nutrición, del Ministerio de Sanidad, Servicios Sociales e Igualdad).
Objetivo
Revertir la tendencia al crecimiento de la obesidad infantil mediante la promoción de estilos de vida saludable en niños y niñas de 0 a 12 años y sus familias, dentro del entorno de la comunidad.
Incidir en los determinantes más importantes de la obesidad infantil, a través de promover la alimentación equilibrada, variada y agradable, favorecer la actividad física regular, estimular los hábitos adecuados de descanso e intervenir de manera transversal sobre los factores psicológicos, emocionales y la relación familiar y social.

Metodología
Intervención municipal basada en 3 ejes: Acciones, Evaluación y Comunicación.
- ACCIONES: actividades continuadas y coordinadas a nivel municipal (temporadas destacando un grupo de alimentos o una actividad concreta, además de acciones y materiales transversales), con la participación de los agentes locales.
- EVALUACIÓN: medición anual del IMC de los niños/as + cuestionario sobre sus hábitos alimentarios y de actividad física y monitoreo con el objetivo de mejorar el Programa.
- COMUNICACIÓN: plan de comunicación regular y coordinado, mediante mensajes positivos y repetidos, con repercusiones mediáticas amplias, que permite reforzar las acciones del Programa.
Las estrategias y contenidos del Programa Thao son validados por un Comité de Expertos multidisciplinar.
El programa Thao se basa en un modelo de financiación público-privado.
